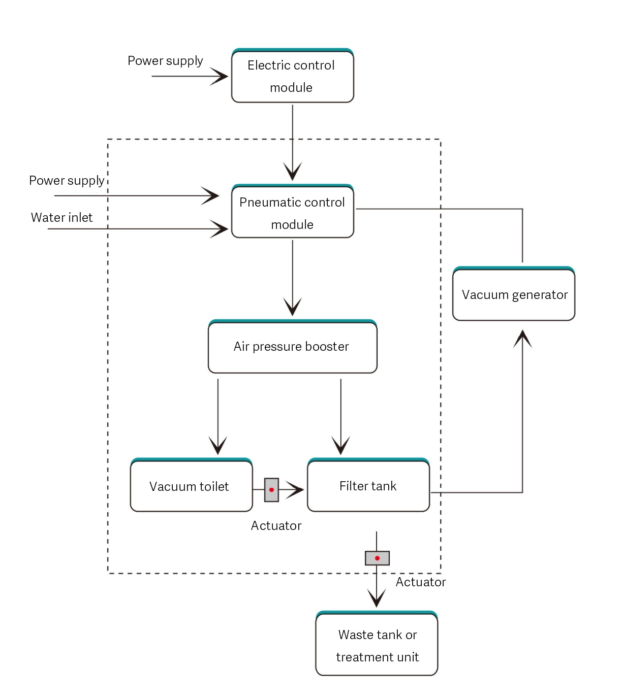
Railway passenger car vacuum toilet adopts pneumatic push-pull vacuum system. It is designed in the principle Venturi of compressed air, the vacuum is generated from the transition tank, which collects the waste from the toilet. The waste is further squeezed into the waste tank at normal pressure, realizing fully enclosed and ordorless vacuum collection effect throughout the process.
|
Vacuum toilet type |
Vacuum push-pull type |
|
Power supply |
AC220V/DC110V |
|
Toilet type |
Squat / sit toilet |
|
Toilet material |
Stainless steel/Fiberglass |
|
Water consumption |
0.45L/time |
|
Air consumption |
20L/time |
|
Storage temperature |
-40°C~+70°C |
|
Working temperature |
-25°C~+55°C |
|
Working altitude |
≤2500m |

5.Component Features:
6. Photos:
Name:
Mobile:+86-13222235952
Tel:+86-13222235952
Email:sales@to-rail.com
Add:Room B1701, Building 4, Dongfang Xintiandi, Yangshe Town, Zhangiiagang City, Suzhou City. Jiangsu Province, China, Zipcode:215617